文章题目:
Integrative analysis of non-small cell lung cancer identifies Jumonji domain-containing 6/ETS homologous factor axis as a target to overcome radioresistance
全文链接:
https://www.nature.com/articles/s41392-025-02471-w
影响因子/JCR分区:
52.7/Q1


截图来源:nature官网(文章发布于2025.12.1)
肺癌是全球癌症的相关死亡的主要原因,放射治疗是对肺癌各阶段肿瘤进行局部控制的有效方式,放射治疗效果常常因为肿瘤细胞的放射抗性而受到限制,未能被清除的抗性肿瘤细胞是导致治疗后局部复发的重要原因。
近期,四川大学华西医院魏霞蔚研究员、蒲强教授、杨莉教授、汪曼妮副教授等人发表了题为《Integrative analysis of non-small cell lung cancer identifies Jumonji domain-containing 6/ETS homologous factor axis as a target to overcome radioresistance》的研究,系统探讨了非小细胞肺癌(Non-small Cell Lung Cancer,NSCLC)放疗后转移的分子机制,并提出了新的治疗靶点。
文章主要内容:
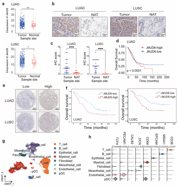
文章主要探讨了Jumonji结构域蛋白6(Jumonji domain-containing 6,JMJD6)在非小细胞肺癌(NSCLC)中的表达特征、临床意义及其在肿瘤转移中的作用机制。
TCGA数据库与临床样本分析显示,肿瘤组织中JMJD6表达显著上调,与患者不良预后、肿瘤转移发生率显著相关。单细胞RNA测序分析进一步显示,肿瘤上皮细胞中JMJD6表达升高。机制研究表明,放疗会诱导肿瘤细胞中JMJD6的表达上调,促进NSCLC放疗后癌症干细胞亚群的富集。敲除JMJD6能显著抑制NSCLC细胞的迁移、增殖及干细胞特性,增强其对放射的敏感性。动物实验证实,JMJD6敲除可减少肺转移结节形成,抑制肿瘤进展。进一步研究发现,JMJD6通过促进H4R3me2s去甲基化,解除其对ETS同源因子(ETS Homologous Factor,EHF)基因启动子区的转录抑制,进而激活EHF的转录,且EHF在NSCLC肿瘤组织中高表达。敲低EHF能显著抑制NSCLC细胞的转移能力、干细胞特性等,而EHF过表达可逆转JMJD6敲除对细胞迁移的抑制作用,因此确认EHF是JMJD6功能的关键下游效应分子。在EHF敲除细胞中,Smad3磷酸化水平和TGF-β表达水平下降,磷酸化AKT和磷酸化ERK亦显著降低,因此JMJD6/EHF信号轴可能通过TGF-β/SMAD和AKT/ERK级联反应调控NSCLC细胞的转移。
综上所述,研究揭示了放疗后由JMJD6介导的调控通路:放疗→JMJD6↑→H4R3me2s去甲基化→EHF转录激活→干细胞特性增强及信号通路(TGF-β/SMAD和AKT/ERK)活化→促进NSCLC转移。这一发现阐明了JMJD6在NSCLC放疗后转移过程中发挥的关键作用,也表明JMJD6或可成为抑制NSCLC放疗后转移的潜在治疗靶点。
专利分析:
可专利性分析:研究发现,NSCLC肿瘤组织中JMJD6表达显著上调,与患者不良预后、肿瘤转移发生率显著相关。并且探讨了NSCLC放疗后转移的新机制:放疗可引发NSCLC组织中JMJD6的上调,该上调通过介导H4R3me2s的去甲基化,激活EHF并诱导多能性因子基因的转录。JMJD6/EHF轴可能通过TGF-β/SMAD与AKT/ERK信号通路,在NSCLC细胞转移过程中发挥关键作用。这些发现表明JMJD6或可成为抑制NSCLC放疗后转移的潜在治疗靶点。
可专利点拆解:研究的核心创新点为:放疗会上调肿瘤细胞中JMJD6,JMJD6通过介导H4R3me2s的去甲基化激活EHF的转录;JMJD6/EHF信号轴可能通过TGF-β/SMAD和AKT/ERK级联反应调控NSCLC细胞的转移。若在该技术方案公开发表前,现有技术中未公开相关信息,则主要可从以下几个方面申请专利:
1. 治疗靶点:
抑制JMJD6在制备用于治疗NSCLC放疗后转移的药物中的应用。
抑制EHF在制备用于治疗NSCLC放疗后转移的药物中的应用。
2. 诊断与预后标志物:
JMJD6、EHF可作为NSCLC预后或放疗后转移风险的标志物。
3. 药物筛选:
基于JMJD6、EHF的下游信号通路的治疗药物筛选方法及其应用研究模型。
4. 研究模型:
研究通过非小细胞肺癌细胞系的JMJD6敲低或EHF敲低/过表达细胞系进行试验,配套的研究模型也可申请专利。
JMJD6稳定敲低的NSCLC细胞系及其应用。
EHF稳定敲低的NSCLC细胞系及其应用。
EHF稳定过表达的NSCLC细胞系及其应用。
授权案例分析:
治疗靶点:ARMC7抑制剂在制备用于治疗黑色素瘤的药物中的用途

标志物:大动脉炎相关肺高压的预后标志物及其相关产品和应用

药物筛选:一种基于CST7与miRNA的计算机辅助药物筛选方法、系统及装置

研究模型:一种髓母细胞瘤细胞系

总结:
此研究揭示了放疗后JMJD6/EHF轴可能通过TGF-β/SMAD与AKT/ERK信号通路,在NSCLC细胞转移过程中发挥关键作用,并提出了新的治疗靶点。
基于NSCLC放疗后JMJD6介导的分子机制为核心发明点进行专利布局,围绕核心发明点可对实验过程中发现的治疗靶点、标志物、药物筛选、相关实验模型等方面的进行专利保护,形成了兼具前瞻性与实用性的立体化专利组合,共同构成严密的专利保护网。
北京预立生科知识产权代理有限公司
北京预立生科知识产权代理有限公司是一家专注于生物医学领域的专利咨询、专利申报及技术转化公司。拥有一支由专利代理师和技术专家顾问组成的逾40人的专业团队,是中国最优秀的生物医学专利服务机构之一。区别于传统专利服务机构的全领域服务,预立生科服务领域聚焦,在医学细分领域发明专利授权率全国排名前三,已经与200多家医药企业、三甲医院及重点研究所达成合作,成功申报5000余项生物医学类专利。

欢迎扫码咨询